[PR]
×
[PR]上記の広告は3ヶ月以上新規記事投稿のないブログに表示されています。新しい記事を書く事で広告が消えます。
【知ロボ】レーザー加工
2015.04.19 Sunday 23:03 | ロボット/電子工作
そろそろ機構の方も作らねばと、重い腰をあげたのです。
GW連休の最終日あたりが参加締め切り(写真要)らしいのでもうやばい。
暫定部分はおいておいて、できるとこからCubify Designでお絵かき。
んで午後から、つくばにあるFPGA-CAFEでレーザー加工してきた。
データは、Cubifi Designの図面エクスポートで.dxf(AutoCAD14ファイル)形式にして持っていけばok。
↓今回使用したdxfファイル。
ダウンロード
ちょっと組んでみました。
サーボのフリーホーンは買ってきたのに、フリーじゃないホーンを持ってないことに気づいた(´・ω・`)
今週末秋葉行くので忘れずに買ってくるφ(..)メモメモ
アクリル板を丁字に継ぐのに、ナットを使ってみました。
思っていた以上にしっかり固定できて大正解です。
来週は旋盤を回します。・・・じゃないと組めない(´・_・`)
GW連休の最終日あたりが参加締め切り(写真要)らしいのでもうやばい。
暫定部分はおいておいて、できるとこからCubify Designでお絵かき。
んで午後から、つくばにあるFPGA-CAFEでレーザー加工してきた。
データは、Cubifi Designの図面エクスポートで.dxf(AutoCAD14ファイル)形式にして持っていけばok。
↓今回使用したdxfファイル。
ダウンロード
ちょっと組んでみました。
サーボのフリーホーンは買ってきたのに、フリーじゃないホーンを持ってないことに気づいた(´・ω・`)
今週末秋葉行くので忘れずに買ってくるφ(..)メモメモ
アクリル板を丁字に継ぐのに、ナットを使ってみました。
思っていた以上にしっかり固定できて大正解です。
来週は旋盤を回します。・・・じゃないと組めない(´・_・`)
PR
GR-SAKURAで
2015.04.04 Saturday 17:23 | ロボット/電子工作
万策尽きたーー

まだ尽きてないです。
尽きた時用画像を表示できるようにしてみました。
モノクロビットマップファイルをSDカードから読んで表示しています。
知ロボ、出れたら出たいのですが間に合うかどうか。
ここのところI2Cで例に漏れずハマっておりました。
原因はインスタンス作らないでアクセスしようとしてたってやつで(ヒドイ)
現在はMPU-6050とPSDセンサx2と問題なく通信できています。
はまっていた際、RXのシリアルデバッガ使ってみようとしたのですがそれにもハマって。
↓のAmazonで買ったUSBシリアル変換ケーブル。
これとってもいいと思いませんか。とってもコンパクト。RXマイコンと直接繋がっちゃいます。
罠でした。
このケーブルだとシリアルデバッガ使えなかったです。
信号見てみると、[PCからRX63nへ2バイト送信] → [いくつかバイト受信] の後またデータをPCから送り始めるのが正常なのですがそれが出ない。PC側のドライバとCS+の相性が悪いのかも。
ただし、teratermなどでマイコンとやりとりする分には今のところ支障なく、普通に使う分には問題なさそうというところ。
そんな感じでハマりまくってます。
まだ尽きてないです。
尽きた時用画像を表示できるようにしてみました。
モノクロビットマップファイルをSDカードから読んで表示しています。
知ロボ、出れたら出たいのですが間に合うかどうか。
ここのところI2Cで例に漏れずハマっておりました。
原因はインスタンス作らないでアクセスしようとしてたってやつで(ヒドイ)
現在はMPU-6050とPSDセンサx2と問題なく通信できています。
はまっていた際、RXのシリアルデバッガ使ってみようとしたのですがそれにもハマって。
↓のAmazonで買ったUSBシリアル変換ケーブル。
これとってもいいと思いませんか。とってもコンパクト。RXマイコンと直接繋がっちゃいます。
罠でした。
このケーブルだとシリアルデバッガ使えなかったです。
信号見てみると、[PCからRX63nへ2バイト送信] → [いくつかバイト受信] の後またデータをPCから送り始めるのが正常なのですがそれが出ない。PC側のドライバとCS+の相性が悪いのかも。
ただし、teratermなどでマイコンとやりとりする分には今のところ支障なく、普通に使う分には問題なさそうというところ。
そんな感じでハマりまくってます。
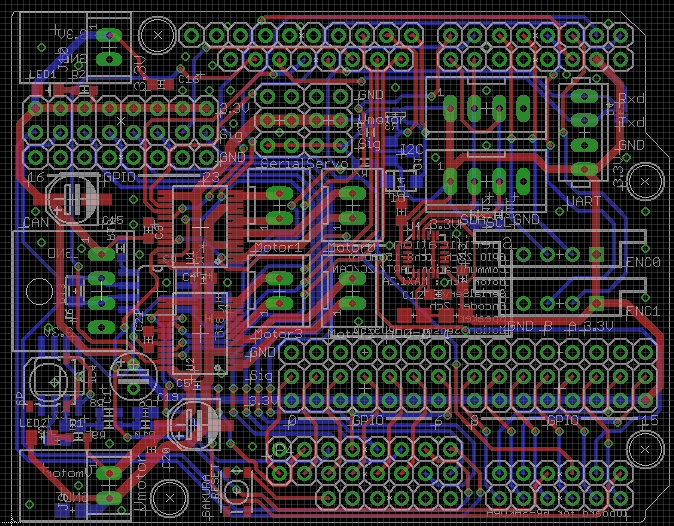
基板はっちゅー
2014.12.20 Saturday 15:28 | ロボット/電子工作
GR-SAKURA向けにモーターとかサーボとかスピーカ鳴らしたりOLEDで表示する基板作りました。
今回はElecrowに発注。基板2種類を10枚ずつで\4500ほど。
発注前には印刷して最終確認。

ガーバーデータを確認できるwebサイトを見つけたのでそっちでも確認。
Elecrowに送りつける用のzipファイルをアップロードするとブラウザ上で確認できます。
http://www.gerber-viewer.com/default.aspx
---
2014/12/25
基板発送したよってメールがきました。
冬休み中に届くかも?
---
2015/01/04
届きました。発注から15日。
今回はElecrowに発注。基板2種類を10枚ずつで\4500ほど。
発注前には印刷して最終確認。
ガーバーデータを確認できるwebサイトを見つけたのでそっちでも確認。
Elecrowに送りつける用のzipファイルをアップロードするとブラウザ上で確認できます。
http://www.gerber-viewer.com/default.aspx
---
2014/12/25
基板発送したよってメールがきました。
冬休み中に届くかも?
---
2015/01/04
届きました。発注から15日。
auのmvnoを試してみる
2014.11.29 Saturday 20:29 | 雑記
mvnoといえばDoCoMo…いえ、auにもあるんです。
http://mineo.jp/
今使っているauのスマホの毎月割が終わってしまったので月々の支払いが7000円くらいになる!それは嫌だ!
というわけで二台持ちに挑戦です。
1台はガラケー。通話とメール用。メールし放題のプランにして月1000円程。
もう一台は今まで使っていたスマホにmineoのsim。普段1G/月くらいしか使わないのでこちらも1000円。
合わせて2000円。
浮いたお金でJAFに入りました(??)
http://mineo.jp/
今使っているauのスマホの毎月割が終わってしまったので月々の支払いが7000円くらいになる!それは嫌だ!
というわけで二台持ちに挑戦です。
1台はガラケー。通話とメール用。メールし放題のプランにして月1000円程。
もう一台は今まで使っていたスマホにmineoのsim。普段1G/月くらいしか使わないのでこちらも1000円。
合わせて2000円。
浮いたお金でJAFに入りました(??)
Cubify Design ヘルプの日本語化
2014.09.02 Tuesday 22:29 | ロボット/電子工作
